關於我們
認識PCT
信仰告白
重要文獻
總會機構
總會幹部
事工幹事團隊
行事曆
年度計劃
最新消息
總會消息
教界.社區消息
事工網站
青年
大專
婦女
教育
教社
傳福
更多事工網站 ...
資料搜尋
教會機構
傳教師
法規
資料檢索
電子報
新眼光讀經
訂報專區
相關連結
總會所屬單位
信仰生活
國內外合作單位
找教會
下載
聯絡我們
焦點話題
教界消息
總會消息
傳道
教育
喜樂泉
教社
青年
大專
婦女
普世
性別公義
原宣
傳福
松年
客宣
族群母語
21世紀宣教
家庭祭壇
首頁
> 最新消息 > 總會消息
點閱次數:381
字級調整:
上一則
|
下一則
發布日期:2025/11/14
更新日期:2025/11/14
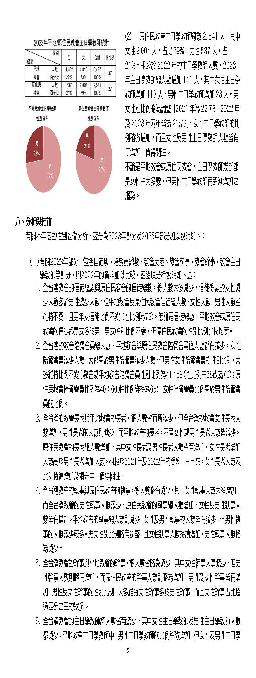
2025年性別圖像分析
作者/ 撰文:鄭淑芬姊妹 (嘉義中會 /番路教會/ 執事) (南神神學院 /基督教研究所《宗教社工組》/副教授)
相關檔案下載:
2025年性別圖像分析報告(南神神學院 鄭淑芬撰).pdf
資料提供單位:
性別公義委員會
台灣基督長老教會總會
106613 台北市羅斯福路三段269巷3號
電話:02-23625282
Copyright © 2000 - www.pct.org.tw All Rights Reserved.
powered by ICPCT. 台灣基督長老教會總會資訊中心 建置維護